10月31日,首都电力交易中心发布关于征求《北京市电力直接交易结算指引(2026年)》《北京市电力零售市场购售电合同(2026年示范文本)》意见的通知。
其中,《北京市电力直接交易结算指引(2026年)》适用于北京地区的电力中长期交易结算(包括发电企业、售电公司、批发用户、零售用户),主要明确经营主体常规电力交易、绿色电力交易相关量价清分结算流程、结算方法等内容。
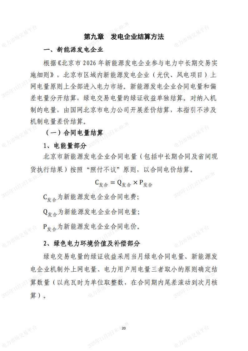
已注册入市但尚未签订电力中长期合同的经营主体,实际用电量或实际发电量按偏差电量结算处理。已入市电力用户未以批发用户身份参与批发交易,也未在规定时间内与售电公司签订零售合同,其实际用电量按照批发超用电价结算。
零售用户在保证绿色电力环境价值可追踪溯源的前提下,电能量部分按照“合同电量照付不议、偏差电量偏差结算”方式结算,环境价值按取小原则优先结算。
P常批为履约月北京市全市场常规电力中长期交易批发合同的加权平均价;P常售为履约月签约售电公司的常规电力中长期交易批发合同的电能量加权平均价;P常批、P常售价格构成中包括年度交易分月合同、月度合同、月内合同、用户侧合同电量转让交易合同。P常批由交易中心在履约月最后一日前在首都电力交易平台发布。
零售用户按照常规电力套餐计算的P常须在“北京燃煤基准价±20%”范围内,下限为287.84元/兆瓦时,上限为431.76元/兆瓦时。当大于上限时,P常取值为431.76元/兆瓦时;当小于下限时,P常取值为287.84元/兆瓦时。
2026年北京地区电力市场化交易结算方式按照华北能源监管局现行政策文件执行。作为价格接受者进入电力市场的新能源项目产生的偏差电量,暂不进行偏差结算。
详情如下:
关于征求《北京市电力直接交易结算指引(2026年)》《北京市电力零售市场购售电合同(2026年示范文本)》意见的通知
各售电公司、电力用户:
根据政府部门要求,结合《北京市2026年电力市场化交易方案(征求意见稿)》、《北京市2026年绿色电力交易方案(征求意见稿)》内容,首都电力交易中心组织编制了《北京市电力直接交易结算指引(2026年)(征求意见稿)》(详见附件一)、《北京市电力零售市场购售电合同(2026年示范文本)(征求意见稿)》(详见附件二),现面向市场主体公开征求意见,各单位如有意见建议,请按照意见反馈模板(详见附件三),通过邮箱(sddljyzxjsb@163.com)反馈书面意见(excel表格)和对应pdf扫描件(加盖所在单位公章),意见建议接收时间截止2025年11月6日。
首都电力交易中心有限公司
2025年10月31日


























发表评论