1月23日,工业和信息化部办公厅关于公布2025年度国家重点研发计划高新技术成果产业化试点名单的通知(工信厅高新函〔2026〕28号)。
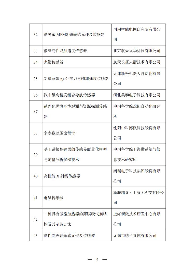
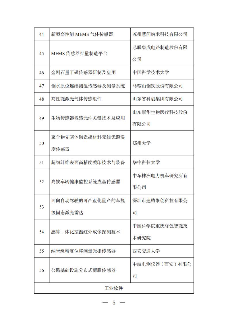
其中,高端功能与智能材料包括清华大学的超高储能密度电介质材料及器件、华南理工大学的面向氢气高效分离的无机二维材料膜;智能传感器包括国网智能电网研究院有限公司的高灵敏 MEMS 磁敏感元件及传感器;工业软件包括珠海格力电器股份有限公司的大规模制造产业工业互联平台;产业化实施类试点单位包括天目湖先进储能技术研究院有限公司。
原文如下:
工业和信息化部办公厅关于公布2025年度国家重点研发计划高新技术成果产业化试点名单的通知
工信厅高新函〔2026〕28号
各省、自治区、直辖市及新疆生产建设兵团工业和信息化、高新技术主管部门:
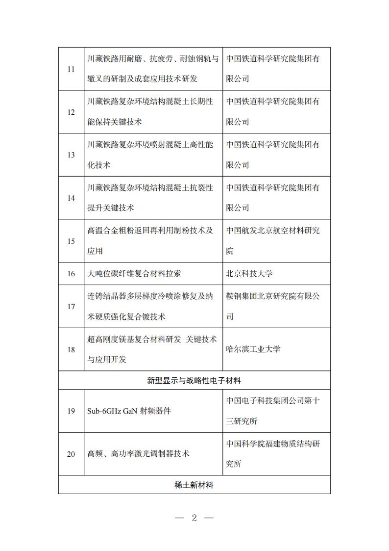
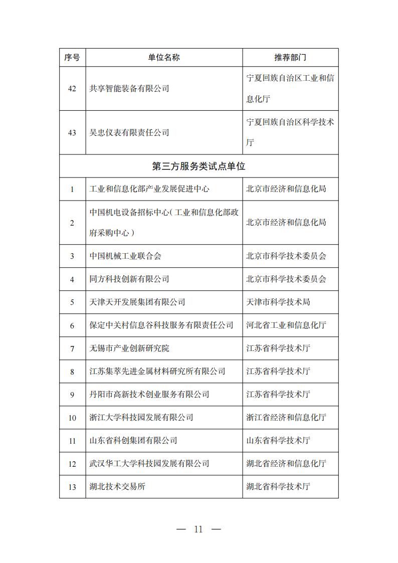
为强化高新技术对产业的支撑引领作用,按照《工业和信息化部办公厅关于开展国家重点研发计划高新技术成果产业化试点工作的通知》(工信厅高新函〔2025〕231号)及相关工作要求,经各单位自主申报、地方择优推荐、专家评审评估等环节,工业和信息化部确定了67个试点成果和108个试点单位,现将名单予以公布(详见附件)。
本批试点实施周期为自名单公布之日起两年。各试点单位要及时完善试点实施方案,于2026年2月28日前通过高新技术成果产业化信息服务平台(sd.miitip.com)提交备案。按照试点实施方案扎实推进试点工作,围绕试点成果产业化,建立工作协同机制,落实资源保障措施,创新方法举措,切实促成一批国家重点研发计划成果转化为实实在在的生产力,确保如期实现试点目标。
各地省级主管部门要加大对试点单位的政策支持力度,加强试点工作的跟踪管理,帮助协调解决相关问题,及时总结工作进展和经验做法,每年12月15日前通过信息服务平台组织报送各试点单位年度工作总结。试点期满后,工业和信息化部将组织开展评估评价。
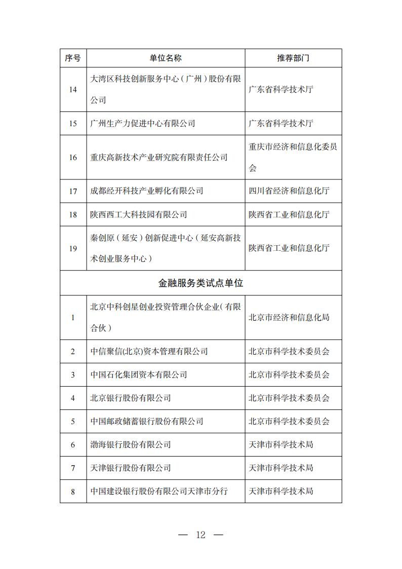
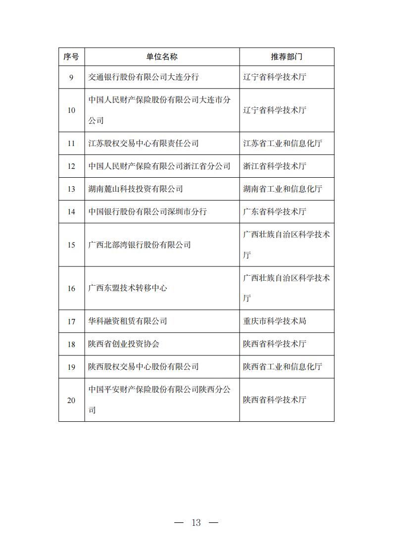
附件:2025年度国家重点研发计划高新技术成果产业化试点名单
工业和信息化部办公厅
2026年1月22日















发表评论