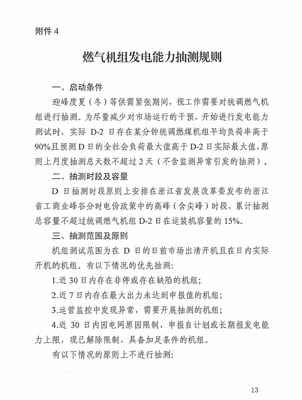
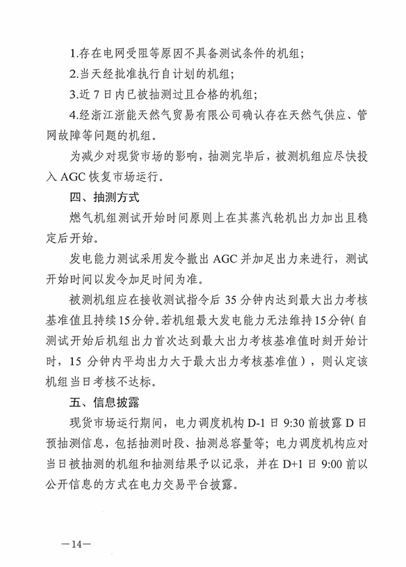
3月31日,浙江省能源监管办发布关于进一步明确渐江省煤电及天然气发电机组容量电价机制最大出力申报、认定及考核等有关事项的通知,提出考虑计量等原因造成的误差,燃煤机组将机组申报值的98%作为D日容量电费最大出力考核基准值;燃气机组取申报值的98%、额定容量与最大发电能力季节系数(以下简称“季节系数”,迎峰度冬为0.95,迎峰度夏为0.85,不足1个月时取整月,其他时期为0.90)乘积的98%,两者取小值作为D日容量电费最大出力考核基准值。
详情如下:
















日期:2026-04-01 来源:浙江能监办 浏览:328次 19
3月31日,浙江省能源监管办发布关于进一步明确渐江省煤电及天然气发电机组容量电价机制最大出力申报、认定及考核等有关事项的通知,提出考虑计量等原因造成的误差,燃煤机组将机组申报值的98%作为D日容量电费最大出力考核基准值;燃气机组取申报值的98%、额定容量与最大发电能力季节系数(以下简称“季节系数”,迎峰度冬为0.95,迎峰度夏为0.85,不足1个月时取整月,其他时期为0.90)乘积的98%,两者取小值作为D日容量电费最大出力考核基准值。
详情如下:
















特别声明: 东电头条转载其他网站内容,出于传递更多信息而非盈利之目的,同时并不代表赞成其观点或证实其描述,内容仅供参考。版权归原作者所有,若有侵权,请联系我们删除。
凡来源注明东电头条的内容为东电头条原创,转载需获授权。
国家电投长治沁县100MW光伏项目并网发电
西藏开投集团赴重庆调研 推进“藏电入渝”与清洁能源合作
卢在源:告别低价竞争,以技术和质量实现中国风电企业海外溢价
四川南充2×1000MW燃煤发电项目智慧电厂设备采购招标
京公网安备11011502038011 京ICP证:京B2-20242397 广播电视节目制作经营许可证编号:(京)字第31043号
中华人民共和国出版物经营许可证:新出发京零字第西250029号
发表评论