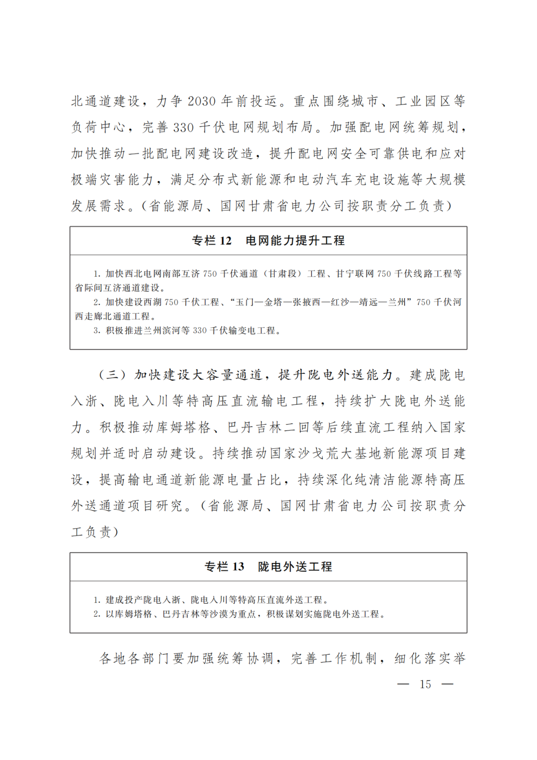
3月31日,甘肃人民政府印发《甘肃省“新能源+”行动实施方案的通知》,通知指出,到2030年,建成一批具有典型性、代表性的“新能源+”项目,集成融合成为新能源发展的重要方式,新能源装机规模达到1.6亿千瓦,全省新增用电量需求主要由新增新能源发电满足,新能源利用率保持在合理水平,全国重要的新能源及新能源装备制造基地基本建成。
详情如下:

















日期:2026-03-31 来源:甘肃人民政府 浏览:243次 19
3月31日,甘肃人民政府印发《甘肃省“新能源+”行动实施方案的通知》,通知指出,到2030年,建成一批具有典型性、代表性的“新能源+”项目,集成融合成为新能源发展的重要方式,新能源装机规模达到1.6亿千瓦,全省新增用电量需求主要由新增新能源发电满足,新能源利用率保持在合理水平,全国重要的新能源及新能源装备制造基地基本建成。
详情如下:

















特别声明: 东电头条转载其他网站内容,出于传递更多信息而非盈利之目的,同时并不代表赞成其观点或证实其描述,内容仅供参考。版权归原作者所有,若有侵权,请联系我们删除。
凡来源注明东电头条的内容为东电头条原创,转载需获授权。
贵州启动2026年机制电价竞价:风、光竞价上限0.335元/度、0.345元/度
山东省能源局:加快推动20个零碳园区、10个绿电产业园建设
31省份最新发电排名来了!
南网储能玉林抽水蓄能电站主体工程开工
京公网安备11011502038011 京ICP证:京B2-20242397 广播电视节目制作经营许可证编号:(京)字第31043号
中华人民共和国出版物经营许可证:新出发京零字第西250029号
发表评论