3月26日,成都市经济和信息化局关于组织开展2026年电力相关政策补助和奖励资金申报的通知。
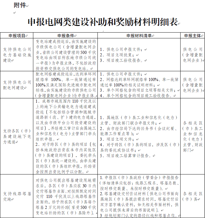
通知提到,对2025年度供电公司电力基础设施建设、供电公司配电网建设、区(市)县地下电力通道建设、区(市)县线路塔基移交4个电网类项目实施补助和奖励。
其中要求本次申报奖励的变电站投运时间应为2025年1月1日至2025年12月31日。配电网建设项目核准时间和投产时间应符合2023年4号文规定时间,且项目投产时间在2025年度。地下电力通道项目投运时间应为2025年1月1日至2025年12月31日。线路塔基移交时间应在2025年4号文生效期(2025年5月19日)至2025年12月31日。
原文如下:
成都市经济和信息化局关于组织开展2026年电力相关政策补助和奖励资金申报的通知
各区(市)县电力主管部门,国网成都供电公司、国网天府新区供电公司,有关单位:
为落实好2025年度电力相关政策补助和奖励资金的申报、拨付工作,现将相关要求通知如下。
一、支持电网建设补助项目
按照《成都市人民政府办公厅关于进一步支持成都电网建设的实施意见》(成办规〔2023〕4号)(以下简称2023年4号文)、《成都市经济和信息化局等3部门进一步支持成都电网建设的实施意见补助和奖励相关政策实施细则》(成经信办〔2023〕33号)、《成都市人民政府办公厅印发关于进一步增强成都市电力保障能力的若干政策措施的通知》(成办规〔2025〕4号)(以下简称2025年4号文)、《成都市经济和信息化局 市财政局印发关于进一步增强成都市电力保障能力的若干政策措施相关奖补实施细则的通知》(成经信规〔2025〕6号)文件要求,对2025年度供电公司电力基础设施建设、供电公司配电网建设、区(市)县地下电力通道建设、区(市)县线路塔基移交4个电网类项目实施补助和奖励(申报材料明细表详见附件),请各申报主体按照申报材料清单认真梳理,相关资料按顺序装订,将盖章正式版本报送至市经信局。
二、其他要求
(一)本次申报奖励的变电站投运时间应为2025年1月1日至2025年12月31日。配电网建设项目核准时间和投产时间应符合2023年4号文规定时间,且项目投产时间在2025年度。地下电力通道项目投运时间应为2025年1月1日至2025年12月31日。线路塔基移交时间应在2025年4号文生效期(2025年5月19日)至2025年12月31日。
(二)各区(市)县电力主管部门要对照申报材料清单和政策文件要求,认真做好申报资料审核,供电企业等申报主体对申报材料的合法性、真实性、准确性负责。
(三)本次申报资料递交截止时间原则为2026年4月30日前,后续我局在审核时根据情况通知申报单位补充相关材料。
附件:支持电网建设补助项目申报材料明细表
成都市经济和信息化局
2026年3月25日



发表评论