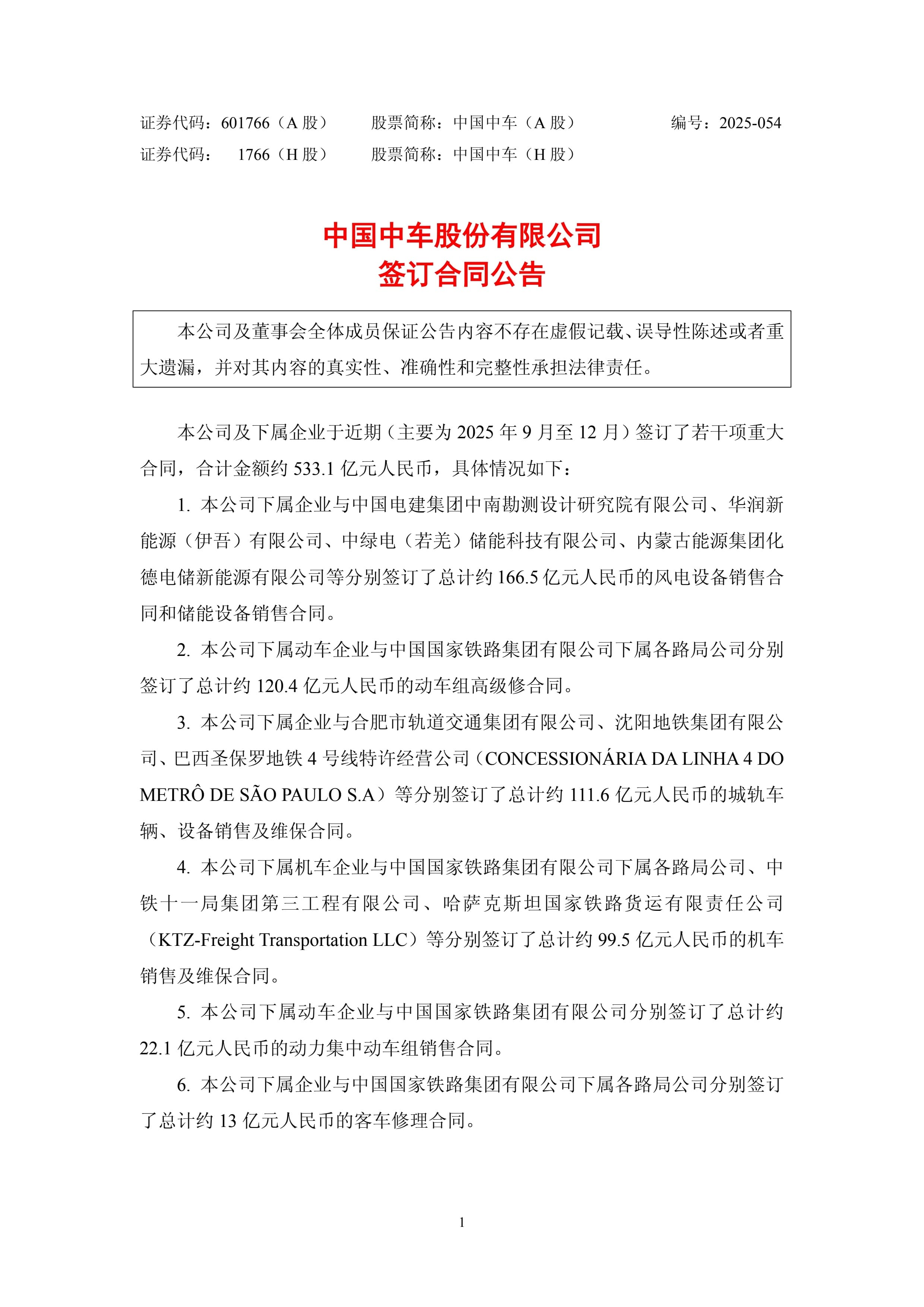
12月18日,中国中车发布《签订合同公告》。公告披露,中国中车及下属企业于近期(主要为2025年9月至12月)签订了若干项重大合同,合计金额约533.1亿元。
其中,中国中车下属企业与中国电建集团中南勘测设计研究院有限公司、华润新能源(伊吾)有限公司、中绿电(若羌)储能科技有限公司、内蒙古能源集团化德电储新能源有限公司等分别签订了总计约166.5亿元人民币的风电设备销售合同和储能设备销售合同。
公告原文如下:


日期:2025-12-19 来源:北极星风力发电网 浏览:233次 19
12月18日,中国中车发布《签订合同公告》。公告披露,中国中车及下属企业于近期(主要为2025年9月至12月)签订了若干项重大合同,合计金额约533.1亿元。
其中,中国中车下属企业与中国电建集团中南勘测设计研究院有限公司、华润新能源(伊吾)有限公司、中绿电(若羌)储能科技有限公司、内蒙古能源集团化德电储新能源有限公司等分别签订了总计约166.5亿元人民币的风电设备销售合同和储能设备销售合同。
公告原文如下:


特别声明: 东电头条转载其他网站内容,出于传递更多信息而非盈利之目的,同时并不代表赞成其观点或证实其描述,内容仅供参考。版权归原作者所有,若有侵权,请联系我们删除。
凡来源注明东电头条的内容为东电头条原创,转载需获授权。
河南11月份能源生产情况:规模以上工业发电量244.30亿千瓦时 同比下降1.2%
中国大唐牵头制定!我国首个海洋能转换系统国际标准体系立项
钟宝申:光伏“反内卷” 本质是技术与质量的竞赛
中国中车:166.5亿元风电、储能设备大单签订!
京公网安备11011502038011 京ICP证:京B2-20242397 广播电视节目制作经营许可证编号:(京)字第31043号
中华人民共和国出版物经营许可证:新出发京零字第西250029号
发表评论