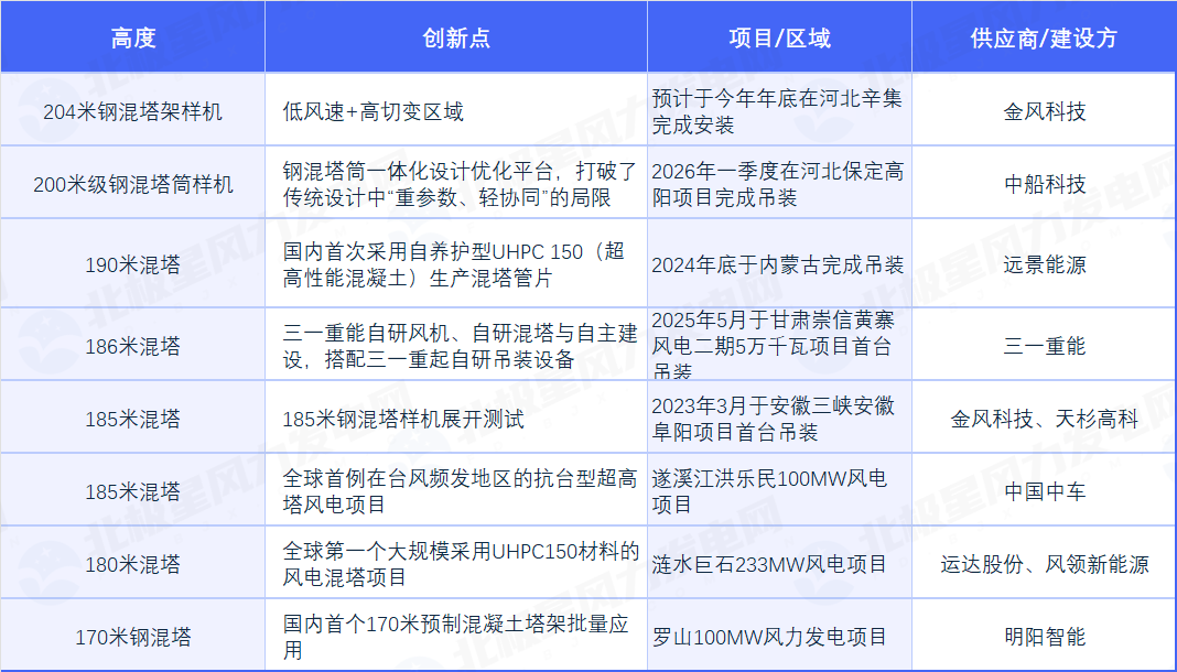
近年来,凭借"向天要风"的资源禀赋与降本增效的行业诉求,风电混塔市场空间迅速拓展。今年10月,中船科技发布全球最高200米级风电混塔,预计于2026年一季度在河北高阳完成吊装;有信息显示,金风科技204米钢混塔架样机预计今年年底在河北辛集安装。
届时,高度超200米的混塔将再次刷新陆上风电行业的新纪录。北极星风力发电网梳理了近年来典型的风电混塔创新应用,详情如下:

破解高塔成本难题
无论是低风速还是高风速区域,风速均随着高度增加而速率增快,在风电技术创新持续迭代的情况下,轮毂高度也一再增高。CWEA数据显示,2024年全国新增风电机组平均轮毂高度达124米,比2023年增长了10米。新增130-159米高的轮毂装机占比15.6%,比2023年增长4.2%。160米以上轮毂装机占比14%,较2023年增长8.3%。
可以说,机组大型化是撬动风电降本增效的杠杆,但仅有风机的大型化还不够。一方面,高切变地区的轮毂高度进一步提升,但大功率机组的机舱重量持续增加。已由早期的100吨左右增加至150—160吨,对塔筒的承载力提出更高的要求。另一方面,选用钢塔意味着要用更多的钢材来增大直径,或增加壁厚,以增加钢塔的硬度,但这将造成钢塔的成本进一步增加,与行业降本增效的总体要求不符。
上述趋势催生了风电混塔的迅速崛起和应用。据中国混凝土与水泥制品协会风电混塔分会(CCPA)数据,2024年国内陆上风电混塔项目定标量为6134.8万千瓦,较2023年同比增长243.32%。沙戈荒场景与山地场景显著增加,随着高塔筒与大功率技术成为主流,混塔逐渐成为平衡高度与成本的优质解决方案。

事实上,从混塔兴起到2025年当下,行业已实现从单纯供应预制管片到提供交付-组装-吊装全系统方案的转型升级。同时,随着市场准入标准从无序逐步规范,低质厂商出局,风电混塔行业现已迈入标准化质量管理体系与交付体系的构建,并积极推进供应链协同的全新发展阶段。
北极星风力发电网观察到,近期多个涉及风机配套的混凝土塔筒段招标项目,大部分业主已将风机+混塔拼接/灌浆+吊装一整套服务包含在内,甚至"拼接和吊装"已成为混塔产品交付的标配。这一趋势不但改变了风电混塔的产品和服务交付内容,也对风电整机商提出了基于机组设备加混塔一体化设计和采购的更高挑战。
整机自研,设计与供应协同
当前,风电混塔的生产与交付呈现出明显的整机商自研趋势。很大一部分原因在于,混凝土塔筒是一个复杂的结构系统,其交付链条涵盖设计、工艺、生产、安装四大关键环节。塔筒是否与风电机组实现一体化迭代设计,从源头上决定了风电混塔的进度、成本和质量。
业内专业人士对北极星风力发电网讲解指出:混塔的材料属性决定了其模具是成本大头,而模具决定了混塔的体型。鉴于市面上每个整机企业的机型不尽相同,同一的模具生产出来的混塔就很难适应不同的机型。
而且,不同品牌风机在运行时的频率不同,在和塔筒匹配时如何防止产生共振,均需要在设计阶段就进行大量的模拟测试,以规避上述现象的发生。这也是现在大部分整机企业自研混塔的原因所在,确保混塔与风机机型实现最佳适配。
一个典型的例子:相较于传统钢塔,混塔的直径更大,意味着风机叶尖到塔筒外壁进一步缩短。所以在设计过程当中,整机企业首先要考虑的就是优化混塔的体型,设计出足够的安全余量,以保证叶片在运行过程中不会出现扫塔的风险。
据北极星风力发电网观察,从行业招标采购趋势和应用来看,业主也更倾向于把混塔塔筒的设计和生产打包给整机企业,由整机企业统一进行机组与混塔的生产与交付,以提升系统性把控风险的能力,降低风机平稳运行隐患。
质量与标准,发展新周期
混塔的快速发展,主要得益于其在特定场景下解决行业痛点的独特优势。一方面,混凝土材料价格波动小于钢材,在超高塔架(140米以上)场景下,混塔的建造和全生命周期成本往往低于全钢塔筒,而通过提升轮毂高度捕获更优质风能,能显著提升发电收益。
一组来自头部整机商的调研数据:混塔高度每提升10米,可以使风机捕捉的风资源量增加5%至8%。以河北某高混塔项目为例,当轮毂高度从160米提升至200米时,机组的等效满发小时数预计将增加155小时,进而带来投资收益率IRR提高约0.5个百分点,单台机组的年发电收益也将增加超过30万元。
另一家头部整机商基于10MW风机在三北地区应用的调研数据显示:10MW风机叶轮直径达230米,为保证叶尖离地间距15米,轮毂高度需达到130米以上。相比采用钢塔方案,130米以上的混塔明显成本更优。尤其在东北高切变地区,140米及以上混塔是兼顾高度与成本的平衡之选。
当然,混塔也并非没有短板。随着高混塔批量应用,其设计、制造、吊装各环节的复杂度增加,且生产交付链条长,对全过程的质量管控提出了极高要求,安全与质量风险成为行业快速发展下的隐忧,另一方面,混塔横跨风电设备和土木建筑两个领域,目前缺乏统一、权威的行业标准和完善的第三方认证体系,导致产品质量参差不齐,这也是亟须解决的行业难题。
CCPA数据显示,截至2024年底市场上在役混塔约有8000根,建立系统化、规范化的运维体系,对风电混塔的长期安全和稳定运行至关重要。


发表评论