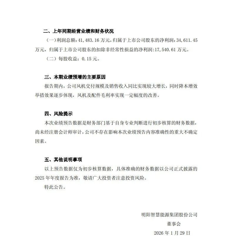
刚刚,明阳智慧能源集团股份公司(简称“明阳智能”)发布2025年年度业绩预增公告,核心财务指标呈现爆发式增长。
公告显示,公司预计2025年1至12月归属于上市公司股东的净利润将达到80,000.00万元至100,000.00万元,与上年同期相比,大幅增长131.14%至188.92%。
更为亮眼的是,其扣除非经常性损益的净利润预计为58,000.00万元到78,000.00万元,同比增幅高达230.66%到344.68%,显示出主营业务的强劲增长动能。


日期:2026-01-29 来源:北极星风力发电网 浏览:234次 19
刚刚,明阳智慧能源集团股份公司(简称“明阳智能”)发布2025年年度业绩预增公告,核心财务指标呈现爆发式增长。
公告显示,公司预计2025年1至12月归属于上市公司股东的净利润将达到80,000.00万元至100,000.00万元,与上年同期相比,大幅增长131.14%至188.92%。
更为亮眼的是,其扣除非经常性损益的净利润预计为58,000.00万元到78,000.00万元,同比增幅高达230.66%到344.68%,显示出主营业务的强劲增长动能。


特别声明: 东电头条转载其他网站内容,出于传递更多信息而非盈利之目的,同时并不代表赞成其观点或证实其描述,内容仅供参考。版权归原作者所有,若有侵权,请联系我们删除。
凡来源注明东电头条的内容为东电头条原创,转载需获授权。
国家能源局局长王宏志发表署名文章
江西:组织开展第一批虚拟电厂试点申报工作
新高!2025光伏新增装机超315GW,12月破40GW!
8到10亿!这家风电整机商,净利润暴增
京公网安备11011502038011 京ICP证:京B2-20242397 广播电视节目制作经营许可证编号:(京)字第31043号
中华人民共和国出版物经营许可证:新出发京零字第西250029号
发表评论