近日,华能集团发布华能江西分公司井冈山电厂三期“上大压小”项目前期工程咨询服务预招标招标公告。本华能江西分公司井冈山电厂三期“上大压小”项目前期工程咨询服务预招标已由项目审批机关批准,项目资金为企业自筹,招标人为华能国际电力股份有限公司井冈山电厂。本项目已具备招标条件,现进行公开招标。
项目概况与招标范围
项目建设地点位于江西省吉安市,规模为华能井冈山电厂一期2×300MW机组分别于2000年11月和2001年8月投产发电。二期2×660MW国产超超临界燃煤发电机组,分别于2009年11月19日和12月25日投产发电。一期两台机组以220kV电压等级接入电网,出线四回。
二期两台机组以500kV一级电压接入电网,出线两回至吉安文山500kV变电站。电厂根据电网用电负荷逐年增长及未来经济发展用电需要,计划在电厂东面的预留场地上扩建三期。
三期2×660MW机组位于江西省吉安市青原区华能井冈山电厂现有项目扩建端,东北面为低山,东南面为高山,西面为赣江一、二级冲积阶地。本期工程建设用地范围内南北长440m~720m,东西宽115m~260m。部分场地已在二期工程建设期间作为施工用地予以平整,标高约为57.00m~63.00m左右。只有厂区北侧和东、南侧的部分厂区和施工用地需进行平整。项目计划于2027年开工建设,2029投产。
标段划分为华能江西分公司井冈山电厂三期“上大压小”项目前期工程咨询服务预招标标段包1,服务地点为江西省吉安市
服 务 期:

招标范围:华能江西分公司井冈山电厂三期“上大压小”2*660MW项目前期工程咨询服务,具体内容如下:
可研及可研审查:开展项目前期工作,包括项目可行性研究报告(含初勘工作、煤质资料化验报告等基础数据等附件)编制工作以及组织可研审查(含审查费和会务费),根据审查意见,完成可研收口,取得正式评审意见。
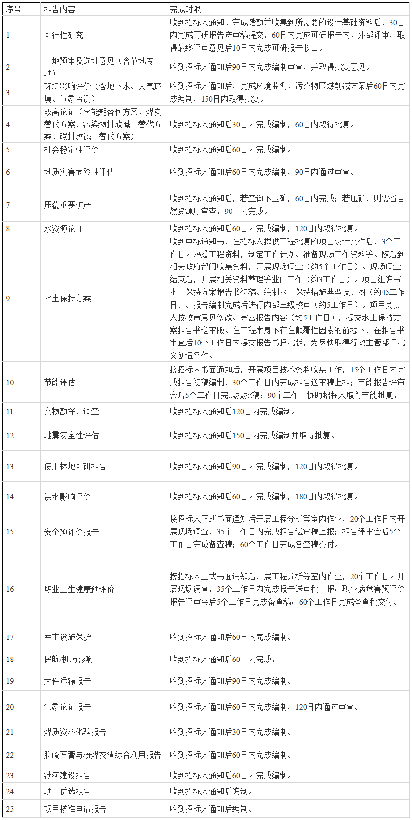
前期专题:完成项目前期相关专题报告编制及技术咨询服务、并通过审查,配合招标人取得政府主管部门前期工作支持性意见以及专题报告的批复文件(按需)。技术专题咨询服务验收以取得相关职能部门审查(批复或审核)意见为准。专题技术咨询服务包括以下内容:可行性研究;建设项目用地预审及选址意见;环境影响评价;双高论证;社会稳定性分析;地质灾害危险性评估报告;用地压覆矿产评估;水资源论证;水土保持方案;节能评估;文物勘探调查;地震安全性评估;使用林地可研报告;洪水影响评价;安全预评价报告;职业卫生健康预评价;军事设施审查;民航影响审查;大件运输报告;气象论证报告;煤质资料化验报告;脱硫石膏与粉煤灰渣综合利用报告;涉河建设报告;项目优选报告;项目核准申请报告;因机组容量发生改变或政策要求变化,项目服务内容可根据招标人要求做调整,项目服务费用不调增。本项目工作须经招标人确定,由招标人盖公章同意后,才可开展相关工作。
本项目为预招标,合同生效条件在招标文件中约定如下:
本次预招标的项目须经招标人上级公司同意,并以招标人书面同意投标人开始服务的通知为准。如项目未经招标人上级公司同意,则本次招标结果自动失效,不对招投标双方形成约束,风险情况请各投标人自行评估。本项目因国家政策存在不确定性,招标人将根据项目实际推进节点,按合同付款条件据实结算支付,风险情况请各投标人自行评估,中标后合同执行过程中的各项成本由各投标人自行承担,若各投标人参与本次招投标活动,视为承诺自愿承担本次招投标过程中产生的各项费用。
各阶段工作开展以招标人向投标人发出加盖招标人公章的通知函为准。
招标文件的获取
获取时间:从2026年04月02日09时00分起至2026年04月10日23时59分止。
投标文件的递交
递交截止时间:2026年04月23日09时00分。


发表评论