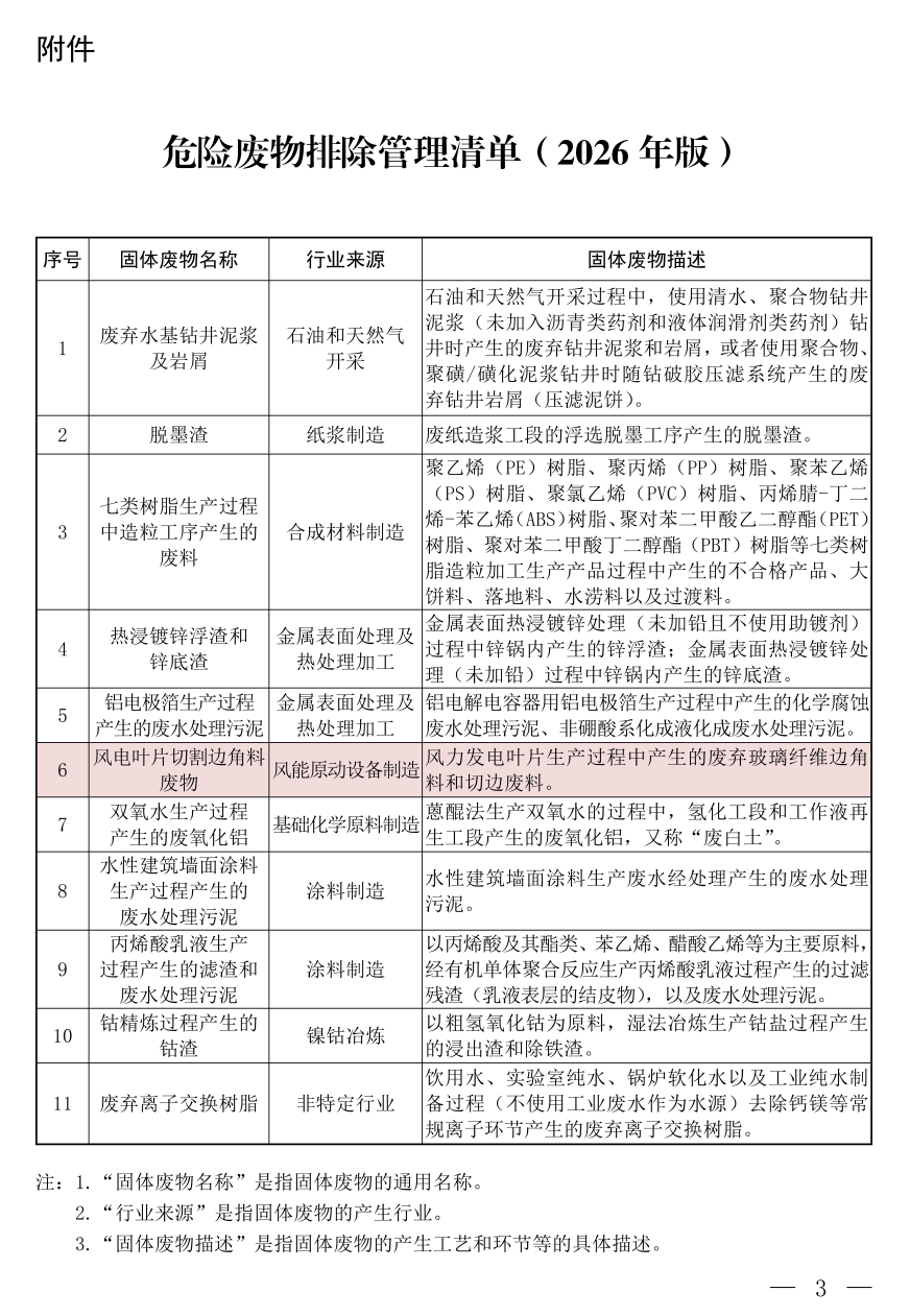
近日,生态环境部公布《危险废物排除管理清单(2026年版)》,明确清单要求的固体废物不属于危险废物。2026年版清单自发布之日起施行,《危险废物排除管理清单(2021年版)》同时废止。

关于发布《危险废物排除管理清单(2026年版)》的公告
为贯彻落实《中华人民共和国固体废物污染环境防治法》,按照《强化危险废物监管和利用处置能力改革实施方案》(国办函〔2021〕47号)有关要求,完善危险废物鉴别制度,推进分级分类管理,我部修订了《危险废物排除管理清单(2026年版)》(见附件),现予公布。
符合本清单要求的固体废物不属于危险废物。本清单根据实际情况实行动态调整。
本清单自发布之日起施行。《危险废物排除管理清单(2021年版)》(生态环境部公告2021年第66号)同时废止。
附件:危险废物排除管理清单(2026年版)
生态环境部
2026年1月7日



发表评论