×

您的位置: 首页 / 能源观察 / 最高补助800万!福州2026年工业节能专项资金申报启动

最高补助800万!福州2026年工业节能专项资金申报启动

日期:2026-03-29 来源:福州市人民政府 浏览:260次 19

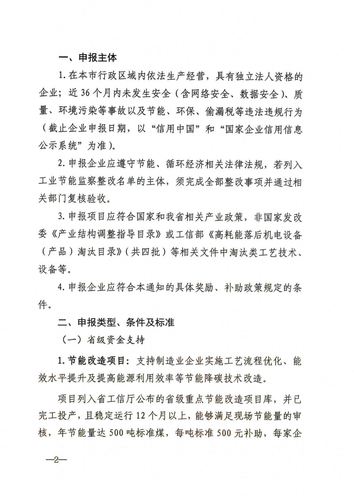
近日,福州市工业和信息化局、福州市财政局联合印发《福州市2026年省级、市级工业节能和循环经济专项资金申报指南》,加快推进全市工业节能降耗、资源综合利用与绿色低碳发展。

根据通知,本次专项资金分为省级与市级两类,支持方向涵盖节能改造、通用设备更新提标、能耗在线监测系统、工业资源综合利用、合同能源管理等项目。其中,省级节能改造项目年节能量达500吨标准煤可获每吨500元补助,单企业年度最高补助800万元;市级节能改造项目年节能量150吨标准煤即可申报,最高补助500万元。

申报主体需为福州市内独立法人企业,近 36 个月无安全、环保、偷漏税等违法违规行为,项目符合产业政策要求。省级资金申报截止至 2026年4月20日,市级资金截止至2026年5月9日,企业需通过福建省工信厅惠企政策项目管理系统线上申报,并按属地提交纸质材料。

通知明确,同一项目不得同时申报省、市级专项资金,单家企业限报 1 个市级项目,相关部门将对申报材料进行审查与现场核查,确保资金精准高效惠及企业。

原文如下:

4d6a86a04d8a4a7c8780809b2947801c(1).jpg4d6a86a04d8a4a7c8780809b2947801c(2).jpg4d6a86a04d8a4a7c8780809b2947801c(3).jpg4d6a86a04d8a4a7c8780809b2947801c(4).jpg4d6a86a04d8a4a7c8780809b2947801c(5).jpg4d6a86a04d8a4a7c8780809b2947801c(6).jpg4d6a86a04d8a4a7c8780809b2947801c(7).jpg4d6a86a04d8a4a7c8780809b2947801c(8).jpg4d6a86a04d8a4a7c8780809b2947801c(9).jpg4d6a86a04d8a4a7c8780809b2947801c(10).jpg4d6a86a04d8a4a7c8780809b2947801c(11).jpg4d6a86a04d8a4a7c8780809b2947801c(12).jpg4d6a86a04d8a4a7c8780809b2947801c(13).jpg4d6a86a04d8a4a7c8780809b2947801c(14).jpg4d6a86a04d8a4a7c8780809b2947801c(15).jpg4d6a86a04d8a4a7c8780809b2947801c(16).jpg4d6a86a04d8a4a7c8780809b2947801c(17).jpg4d6a86a04d8a4a7c8780809b2947801c(18).jpg4d6a86a04d8a4a7c8780809b2947801c(19).jpg

本文链接:http://idongdian.com/cms/nengyuanguancha/13440
投稿与线索:40081100006     邮箱:dongdian2022@126.com

特别声明: 东电头条转载其他网站内容,出于传递更多信息而非盈利之目的,同时并不代表赞成其观点或证实其描述,内容仅供参考。版权归原作者所有,若有侵权,请联系我们删除。

凡来源注明东电头条的内容为东电头条原创,转载需获授权。

评论列表共有0条评论
暂无评论
发表评论
阅读下一篇
多家央企共同持股!雅下国家水电技术创新中心有限公司成立

多家央企共同持股!雅下国家水电技术创新中心有限公司成立

2026-04-05 21:54:30
广东建工:累计已投产清洁能源5553MW 光伏发电项目3792MW

广东建工:累计已投产清洁能源5553MW 光伏发电项目3792MW

2026-04-05 21:52:48
大唐集团重要人事调整

大唐集团重要人事调整

2026-04-05 21:51:06
三峡能源615.6MW海上风电项目公示

三峡能源615.6MW海上风电项目公示

2026-04-05 21:49:53

微信小程序

扫码使用小程序

立即
投稿

微信公众账号

扫码关注公众号

发表
评论
返回
顶部