国网黑龙江省电力有限公司2026年高校毕业生招聘公告(第二批) 发布日期:2026-02-25
一、公司简介国网黑龙江省电力有限公司(以下简称“公司”)是国家电网有限公司全资子公司、特大型国有骨干企业。公司供电面积47万平方公里,占东北供电区域总面积的58.3%,服务各类客户2035万户,供电人口3029万。本次高校毕业生招聘主体有两个,一是国网黑龙江省电力有限公司所属各供电公司、业务单位,二是黑龙江帕弗尔能源产业管理有限公司所属各供电服务有限公司。 (一)国网黑龙江省电力有限公司所属各供电公司、业务单位共有34个,其中地(市)级供电企业18个、业务单位16个,另有省合资公司3个。主要承担着建设、运行维护黑龙江电网和全供电区安全可靠供电的任务。拟录用人员与国网黑龙江省电力有限公司所属各供电公司、业务单位签订劳动合同。
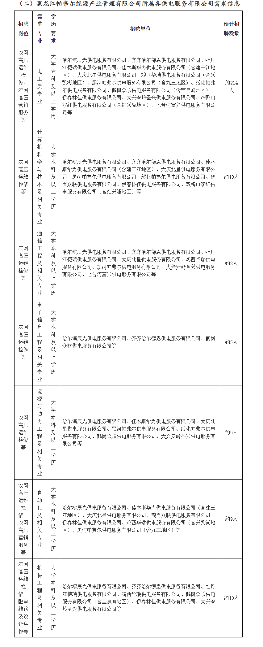
(二)黑龙江帕弗尔能源产业管理有限公司为国网黑龙江省电力有限公司全资子公司,2024年,黑龙江帕弗尔能源产业管理有限公司所属全资子公司投资设立13个供电服务有限公司(以下简称“供电服务公司”)。供电服务公司主要业务范围为受托开展县域乡镇供电所10千伏及以下配电设施维护和检修、配网故障抢修、电费收缴及催费、计量采集设备拆装和故障处理、客户服务等。招聘岗位均为供电服务公司乡镇供电服务一线岗位。拟录用人员与黑龙江帕弗尔能源产业管理有限公司所属各供电服务有限公司签订劳动合同。
二、招聘流程
(一)报名时间
2026年2月25日至2026年3月4日。
(二)报名平台
国家电网有限公司人力资源招聘平台(网址:https://zhaopin.sgcc.com.cn,以下简称“招聘平台”)。
(三)报名流程
1.填写个人简历。应聘毕业生应通过招聘平台填写个人信息,及时上传“学信网”学籍验证报告等附件,确保信息真实、完整、有效。院校、专业等信息应与学籍验证报告一致。报名信息提交后原则上不能更改,请仔细检查后再提交。
2.填报应聘单位。在报名时间内,应聘毕业生可在招聘平台填报应聘意向单位,应聘志愿提交后原则上不能更改。应聘毕业生务必结合自身条件参考需求信息填报应聘单位,不符合需求信息条件要求的视为无效申请。应聘毕业生可同时申报国网黑龙江省电力有限公司所属各供电公司、业务单位和黑龙江帕弗尔能源产业管理有限公司所属各供电服务有限公司两个招聘主体的需求单位。
(四)笔试安排
1.初定2026年3月15日,考试具体时间、地点等以招聘平台发布的笔试公告为准。2.笔试范围(各科目考试大纲)详见招聘平台《国家电网有限公司2026年招聘高校毕业生公告》附件。3.公司将通过招聘平台站内消息、手机短信等方式,通知入围毕业生参加笔试,未入围的不再另行通知。4.收到笔试通知并在招聘平台确认参加考试的应聘毕业生,须由本人携带相关材料参加现场资格审查,现场资格审查具体事宜另行通知。统一考试环节中,当应聘考生收到多条考试通知时,只能选择其中一条进行确认,并代表应聘考生最终意向,相关选择一经提交将无法更改,请慎重选择。
5.通过现场资格审查的毕业生方可参加笔试。笔试结束3个工作日,考生可登录招聘平台查询本人笔试成绩。
6.面试相关事宜另行通知。
(五)公示拟录用人选
根据企业需求,按不同招聘主体,依据应聘毕业生在招聘平台填报的意向单位及笔试、面试综合成绩,择优确定拟录用人选。拟录用人选经上级单位核准后在招聘平台公示。
三、需求信息
以下招聘数量为预计值,最终招聘数量将根据上级单位核定情况相应调整

四、报名条件
1.应聘毕业生应遵守国家法律法规,品行端正,吃苦耐劳,所学专业基础扎实,具有良好的团队意识和沟通
协调能力。有良好的诚信记录,无犯罪记录,录用后服从公司工作安排。2.国内普通高校2026年应届大学专科及以上学历毕业生,2026年7月31日前取得毕业证,大学本科及以上学历应聘人员应同时取得相应学位。学历与学位信息在“中国高等教育学生信息网”(学信网,https://www.chs1.com.cn)可查。国(境)外院校毕业生原则上应于2025年7月1日至2026年6月30日期间毕业,并于2026年7月31日前获得教育部留学服务中心学历认证。
3.专科生一般不超过23周岁、本科生一般不超过25周岁、硕士研究生一般不超过28周岁、博士研究生一般不超过33周岁。毕业生年龄计算截止时间为2026年6月30日。
4.招聘专业指主修专业,不含辅修专业和第二学位,应与学籍验证报告中专业名称相一致。5.身体健康,体检合格。体检以国家《公务员录用体检通用标准(试行)》为基本标准,并具有正常履行岗位职责的身体条件,符合招聘岗位工作要求。同等条件下,退役军人优先录用。
五、有关要求及声明
1.招聘平台报名上传附件应包括:中国高等教育学生信息网(https://www.chsi.com.cn,以下简称“学信网”)学籍验证报告(学信网下载的PDF格式)、成绩单(加盖学校公章)、就业推荐表(加盖学校公章)等相关证书的电子附件;国(境)外院校毕业生上传教育部留学服务中心出具的学历学位认证书、成绩单(加盖翻译
公司印章)扫描件等电子附件:硕士(博士)研究生应上传本科(本硕)学历、学位证书扫描件。2.应聘毕业生在招聘平台填写的学籍验证码,应与学信网在线验证报告中的学籍验证码相同,有效验证期限须延续至2026年8月31日以后。应聘毕业生应对个人信息的完整性、真实性和一致性负责,并妥善保管个人信息,防止信息被他人冒用。未按要求上传必需材料且影响简历筛选判断或材料真实性存疑的,将影响简历筛选结果。
3.应聘毕业生应确保联系方式填写准确、通讯工具保持畅通,如联系方式变更,请及时登录招聘平台更新。4.有以下情形之一的,公司将取消应聘毕业生考试、录用资格:
(1)伪造、涂改学历学位证书及相关资格证书、获奖证明的;
(2)蓄意修改毕业院校、所学专业名称、学籍验证报告信息,虚报在校成绩、高考录取批次的;
(3)隐瞒个人真实身体健康状况、学习(工作)经历、违法犯罪记录的;
(4)在应聘考试过程中作弊的;
(5)应予取消资格的其他情形。
5.“国家电网有限公司人力资源招聘平台”网站为我公司发布招聘高校毕业生相关信息的唯一官方网站,未授权其他网站、社交媒体、个人或机构发布任何招聘信息。对于发布虚假招聘信息的个人或机构,我公司保留追究法律责任的权利。对应聘者因虚假招聘造成的损失,我公司不承担任何责任。
6.我公司不组织任何形式的考前培训,任何针对公司招聘笔试和面试的辅导班、考试教材、复习资料,均与我公司无关。我公司在招聘过程中不收取报名费、中介费、手续费、资料费等任何费用。请广大应聘者提高警惕,防止受骗,发现冒用我公司名义发布虚假信息的,可直接向当地公安机关报案
7.本公告最终解释权归国网黑龙江省电力有限公司。
六、联系方式
联系单位:国网黑龙江省电力有限公司党委组织部(人力资源部)
联系地址:黑龙江省哈尔滨市南岗区汉水路301号
邮政编码:150090
联系电话:0451-53687883、53687890
招聘平台系统操作咨询:400-1095-598
国网黑龙江省电力有限公司
2026年2月25日
发表评论