×

您的位置: 首页 / 电力监管 / 划分三大类!吉林绿电直连项目开发建设方案印发

划分三大类!吉林绿电直连项目开发建设方案印发

日期:2026-03-09 来源:吉林省能源局 浏览:223次 19

3月6日,吉林省能源局、吉林省发改委联合印发了《吉林省绿电直连项目开发建设实施方案(试行)》。《方案》将绿电直连项目开发分为三大类,分别为负荷类型、电源类型、源荷匹配类。

此外,《方案》明确,绿电直连项目原则上由负荷企业作为主责单位,鼓励同一投资主体统筹开发。支持包括民营企业在内的各类经营主体(不含电网企业)投资绿电直连项目。项目电源可由负荷企业投资,也可由发电企业或双方成立的合资公司投资,直连专线由负荷企业或电源企业投资。鼓励负荷企业与电源企业通过交叉持股等方式共同建设绿电直连项目。项目电源和负荷不是同一投资主体的,负荷投资主体与电源投资主体、电网企业分别签订相关协议,约定投资建设、产权划分、运行维护、调度运行、结算关系、违约责任等事项。项目中新能源发电项目豁免电力业务许可。

绿电直连项目享有平等市场主体地位,建成后原则上作为一个整体参与电力市场交易。项目负荷不得由电网企业代理购电,项目电源和负荷不是同一投资主体的,也可分别注册,以聚合形式参与电力市场交易。绿电直连项目上网电量全部参与电力市场交易,不纳入新能源可持续发展价格结算机制。

绿电直连项目按照国家和吉林省价格、财政、税务等部门相关规定缴纳输配电费、系统运行费用、政策性交叉补贴、政府性基金及附加等费用。项目投资主体要严格按照批复方案建设,绿电直连项目投运前,不得擅自变更建设内容、股权结构,不得自行变更投资主体。

全文如下:

吉林省能源局 吉林省发展和改革委员会 关于印发《吉林省绿电直连项目开发建设实施方案(试行)》的通知

各市(州)发改委、能源局,长白山管委会经发局、梅河口市发改局,国网吉林省电力有限公司、吉林电力交易中心有限公司、有关发电企业:

按照国家发展改革委、国家能源局《关于有序推动绿电直连发展有关事项的通知》(发改能源〔2025〕650号)、《关于完善价格机制促进新能源发电就近消纳的通知》(发改价格〔2025〕1192号)、《关于促进新能源消纳和调控的指导意见》(发改能源〔2025〕1360号)等文件要求,省能源局 省发展改革委研究制定了《吉林省绿电直连项目开发建设实施方案(试行)》,经省政府同意,现印发你们,请认真抓好贯彻落实。

此通知。

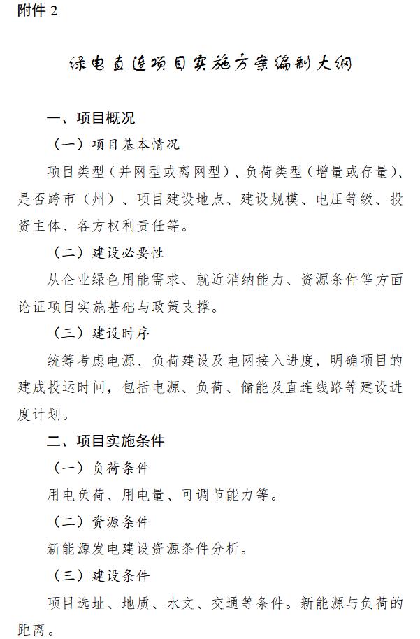
附件:1. 吉林省绿电直连项目开发建设实施方案(试行)

2. 绿电直连项目实施方案编制大纲

3. 绿电直连项目基本情况表

吉林省能源局

吉林省发展和改革委员会

2026年3月4日

附件1

吉林省绿电直连项目开发建设实施方案

(试行)

为促进新能源就近就地消纳,更好满足企业绿电用能需求,根据国家发展改革委、国家能源局《关于有序推动绿电直连发展有关事项的通知》(发改能源〔2025〕650号)、《关于完善价格机制促进新能源发电就近消纳的通知》(发改价格〔2025〕1192号)、《关于促进新能源消纳和调控的指导意见》(发改能源〔2025〕1360号)等文件精神与有关要求,结合我省实际情况,制定本实施方案。

一、总体要求

坚持以满足企业绿色用能需求,提升新能源就近就地消纳水平为目标,按照安全优先、绿色友好、权责对等、源荷匹配原则,科学有序推进项目开展绿电直连工作。

本实施方案适用于吉林省内绿电直连项目开发建设。绿电直连是指风电、太阳能发电、生物质发电等新能源不直接接入公共电网,通过直连线路向单一电力用户供给绿电,可实现供给电量清晰物理溯源的模式,新能源弃电不纳入统计。在国家发展改革委、国家能源局出台“多用户绿电直连”有关办法前,进一步探索开展采用直连线路向多用户开展绿电直接供应。

按照负荷是否接入公共电网分为离网型和并网型两类,离网型不接入公共电网,应具备完全独立运行条件,配套新能源、负荷与公共电网无电气连接。并网型作为整体接入公共电网,与公共电网形成清晰的物理界面与责任界面。直连电源为分布式光伏的,按照《分布式光伏发电开发建设管理办法》等政策执行。

二、适用范围

(一)负荷类型

一是新增负荷项目可开展绿电直连,重点支持氢基绿能(绿氢、绿氢制绿氨、绿氢制绿色甲醇、绿氢制可持续航空燃料等)、钢铁冶金、算力(数据)中心、汽车制造等行业。未向电网企业报装的用电项目(含存量负荷的扩建部分)、已报装但配套电网工程尚未开工的用电项目以及与电网企业协商一致的存量项目均视为新增负荷。新增负荷(含存量负荷的扩建部分)与存量负荷原则上不产生直接电气连接。

二是有降碳刚性需求的出口外向型存量负荷项目可开展绿电直连。项目单位应提供进出口经营权证明、海外营收审计报告、海外营收占比、海外客户合约、产品出口证明以及降碳刚性需求等相关证明材料。

三是有燃煤燃气自备电厂的存量负荷项目,在提供足额清缴政府性基金及附加相关证明后,可开展绿电直连。通过压减自备电厂出力,实现清洁能源替代,新能源年发电量不大于燃煤燃气自备电厂压减电量,不得占用公网调峰资源。

四是国家级零碳园区内负荷项目可因地制宜开展绿电直连等绿色电力直接供应模式。

(二)电源类型

一是可在负荷项目周边新建风电、太阳能发电、生物质发电等新能源电源项目开展绿电直连。

二是支持尚未开展电网接入工程建设或因新能源消纳受限等原因无法并网的新能源项目,在重新履行接入系统设计方案变更等相关手续后,可作为绿电直连项目配套新能源进行申报。

三是已投运上网消纳新能源项目,在配套接网工程处置方案、切改方案等方面与电网企业达成一致意见,在重新履行接入系统设计方案变更等相关手续后,可作为绿电直连项目配套新能源进行申报。

(三)源荷匹配

按照“以荷定源”原则科学确定新能源电源类型和装机规模,作为一个整体接入公共电网,与公共电网形成清晰的物理界面与责任界面,新能源须接入用户和公共电网产权分界点的用户侧。项目整体新能源自发自用电量占项目总用电量的比例不低于30%,并不断提高自发自用比例,2030年起新增项目不低于35%。新能源自发自用电量占总可用发电量的比例不低于60%。其中,新增负荷开展绿电直连项目的新能源上网电量占总可用发电量的比例上限,在2028年及以前投产项目不超过40%,2028年之后投产项目不超过20%;存量负荷开展绿电直连项目的新能源上网电量占总可用发电量的比例上限不超过20%。

三、项目管理

(一)统筹规划

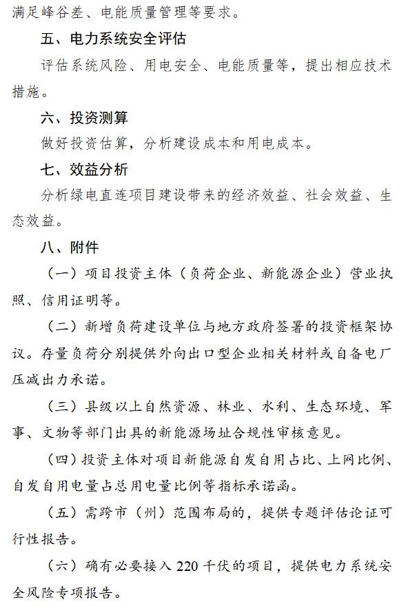
项目应按照整体化方案统一建设,同步投产。负荷、电源原则上布局在同一市(州)范围内,特殊情况下,确需跨市(州)范围布局的,在专题评估论证可行性后可开展。项目用电负荷规模应有依据和支撑,新建新能源电源须落实建设条件。新能源电源、直连线路按《企业投资项目核准和备案管理办法》等规定进行核准或备案。项目接入电压等级原则上不超过220千伏,确有必要接入220千伏的,由省能源局会同国家能源局东北监管局组织电网企业、项目单位等开展电力系统安全风险专项评估,确保电网安全稳定运行。

(二)建设模式

绿电直连项目原则上由负荷企业作为主责单位,鼓励同一投资主体统筹开发。支持包括民营企业在内的各类经营主体(不含电网企业)投资绿电直连项目。项目电源可由负荷企业投资,也可由发电企业或双方成立的合资公司投资,直连专线由负荷企业或电源企业投资。鼓励负荷企业与电源企业通过交叉持股等方式共同建设绿电直连项目。项目电源和负荷不是同一投资主体的,负荷投资主体与电源投资主体、电网企业分别签订相关协议,约定投资建设、产权划分、运行维护、调度运行、结算关系、违约责任等事项。项目中新能源发电项目豁免电力业务许可。

(三)运行管理

并网型绿电直连项目与公共电网按产权分界点形成清晰明确的安全责任界面,各自在安全责任界面内履行相应电力安全风险管控责任。鼓励绿电直连项目通过配置储能、挖掘负荷灵活调节潜力等方式,提升自平衡、自调节能力,尽可能减少系统调节压力,研究合理的并网容量,并与电网企业协商确定并网容量以外的供电责任和费用。项目应确保与公共电网的交换功率不超过申报容量,自行承担由于自身原因造成供电中断的相关责任。电网企业应按照项目申报容量和双方签订的协议履行供电责任。

绿电直连项目应严格执行《电力监控系统安全防护规定》,安装网络安全监测、隔离装置等网络安全设施,按要求向相关调度机构备案,接受调度机构开展的技术监督。项目整体及内部电源按照接入电压等级和容量规模接受相应调度机构管理。除发生影响公用系统安全稳定运行的突发情况外,调度机构应按照项目自主安排的发用电曲线下达调度计划。项目应具备分表计量条件,在内部发电、厂用电、自发自用、储能等关口安装符合相关标准和有关部门认可的双向计量装置。项目内部资源应做到可观、可测、可调、可控,并根据《电网运行准则》等向电力调度机构提供相关资料。

(四)市场机制

绿电直连项目享有平等市场主体地位,建成后原则上作为一个整体参与电力市场交易。项目负荷不得由电网企业代理购电,项目电源和负荷不是同一投资主体的,也可分别注册,以聚合形式参与电力市场交易。绿电直连项目上网电量全部参与电力市场交易,不纳入新能源可持续发展价格结算机制。


(五)价格机制

绿电直连项目按照国家和吉林省价格、财政、税务等部门相关规定缴纳输配电费、系统运行费用、政策性交叉补贴、政府性基金及附加等费用。

四、项目申报与实施

(一)项目申报

项目申报主体为具备申报条件的负荷企业。申报主体根据自身项目属性,准备申报证明材料,并编制项目实施方案,明确建设内容、新能源建设模式、建设时序,向所在地市(州)能源主管部门提出申请。项目应编制包含电源、负荷、直连线路和接入系统的整体化方案,以专门章节评估源荷匹配、系统风险、用电安全、电能质量等,并提出具体技术措施;需制定负荷不足、调节能力降低或停运的处置预案。由县(市、区)能源主管部门报市(州)能源主管部门。

确有必要接入220千伏的绿电直连项目,应取得电力系统安全风险专项评估意见。确需跨市(州)范围布局的,应附加专题评估论证可行性报告。

(二)项目批复

各市(州)能源主管部门对企业申报材料进行审查,对项目实施方案及支撑性材料的真实性、合规性、完整性进行审查。组织具备资质的第三方机构对项目实施方案进行评审,对项目建设规模、实施条件、消纳能力、接入电网可行性等进行评估,充分听取电网企业意见。通过评审的项目由市(州)能源主管部门批复并报省能源局备案。跨市(州)范围布局的,由相关市(州)能源主管部门联合审查与批复。项目批复意见有效期为一年,若一年内未开工建设,批复意见自动失效。

(三)推进实施

项目投资主体要严格按照批复方案建设,绿电直连项目投运前,不得擅自变更建设内容、股权结构,不得自行变更投资主体。项目投资主体在批复意见有效期内依法依规开工,在负荷侧项目完成计划投资10%以上后(以纳统数据为准,下同),配套新能源项目可申请核准(备案),在负荷侧项目完成计划投资30%以上后,配套新能源项目可开工建设。电源项目不得早于新增负荷投产,分期投产的须在项目申请阶段及实施方案中明确分期建设方案及投产计划,且每期每批电源装机规模及投产时序均要与负荷相匹配。

绿电直连项目完成审批、核准或备案后,由项目业主向电网企业报送并网申请。电网企业公平无歧视提供接网服务,按照《电网公平开放监管办法》办理有关接网手续。项目接入方案通过后,项目业主开展绿电直连项目建设,电网企业开展电网配套工程建设,协同保障绿电直连项目按期并网。

绿电直连项目要严格按照批复方案建设,项目建成后由投资主体自行组织综合验收,也可以委托专家或具备相应资质的第三方机构对项目进行综合验收,市(州)能源主管部门应及时组织有关单位对综合验收结果进行现场监督核查。电网企业要根据项目批复方案做好接网服务;新能源建设进度滞后的,投资主体可与电网企业协商临时供电方案。

(四)退出机制

市(州)能源主管部门要加强项目建设监管,定期向省能源局报送建设情况。绿电直连项目建成投运后,因负荷发生重大变化不能持续运营的,可申请变更为其他符合建设类型的负荷。确认无法变更的,由市(州)能源主管部门核实评估后,终止绿电直连项目实施资格;由市(州)能源主管部门、电网企业落实具备接入条件(项目需建成满3年),履行并网程序后,按照市场化原则重新申报转为公用电站,上网电量不纳入新能源可持续发展价格结算机制。终止实施资格的项目(含电源)主体三年内不得重新申请绿电直连项目。

五、保障措施

(一)组织保障

省能源局统筹推进全省绿电直连项目建设工作,推动绿电直连模式有序发展。市(州)能源主管部门要履行属地管理责任,组织具体项目实施,支持负荷企业稳定运行,做好已批复绿电直连项目管理和运行监测工作。电网企业、电力市场运营机构要按照职责分工,全面落实有关规定,不断提升项目接入电网和参与市场交易的服务能力与技术保障水平。

(二)跟踪评估

省能源局统筹全省项目建设评估工作。市(州)能源主管部门定期调度项目建设进度,适时评估项目建设情况,会同当地电网企业对项目新能源年自发自用电量占总用电量的比例、上网电量占总可用发电量的比例等进行监测评估,及时向省能源局报送相关情况。

(三)统筹衔接

本方案印发之日起,在吉林省内新申请开发绿电直连项目按此实施方案进行管理。吉林省内“绿电+消纳”四种模式中的新能源直供模式、孤网运行模式,以及《关于进一步促进新能源产业高质量发展的实施方案(试行)》(吉能电力联〔2025〕61号)涉及新能源直供模式相关措施也按此方案执行。项目实施过程中,如遇国家政策调整,按照国家最新政策执行。

本方案未尽事宜,按照发改能源〔2025〕650号、发改价格〔2025〕1192号、发改能源〔2025〕1360号有关规定执行。

360截图20260309085842601.jpg360截图20260309085851515.jpg360截图20260309085858059.jpg360截图20260309085945514.jpg



本文链接:https://idongdian.com/cms/dianlijianguan/12898
投稿与线索:40081100006     邮箱:dongdian2022@126.com

特别声明: 东电头条转载其他网站内容,出于传递更多信息而非盈利之目的,同时并不代表赞成其观点或证实其描述,内容仅供参考。版权归原作者所有,若有侵权,请联系我们删除。

凡来源注明东电头条的内容为东电头条原创,转载需获授权。

评论列表共有0条评论
暂无评论
发表评论
阅读下一篇
湖南攸县抽水蓄能公司10%股权转让落定 长江电力接盘

湖南攸县抽水蓄能公司10%股权转让落定 长江电力接盘

2026-03-09 16:09:35
国家发改委主任郑栅洁:持续推进“沙戈荒”新能源基地等万亿级重大工程

国家发改委主任郑栅洁:持续推进“沙戈荒”新能源基地等万亿级重大工程

2026-03-09 16:08:16
部分手续未办齐!福建300MW海上风电项目核准延期

部分手续未办齐!福建300MW海上风电项目核准延期

2026-03-09 16:06:21
国家统计局:2026年2月电力、热力生产和供应业出厂价格同比下降5.5%

国家统计局:2026年2月电力、热力生产和供应业出厂价格同比下降5.5%

2026-03-09 16:03:43

微信小程序

扫码使用小程序

立即
投稿

微信公众账号

扫码关注公众号

发表
评论
返回
顶部