如何实现灵活性资源的精准匹配
来源:中能传媒研究院 作者:高驰
(睿博能源智库)
一、灵活性已成为新型电力系统不可或缺的核心支撑能力
在新型电力系统的建设过程中,“系统灵活性”这一概念引起高度重视。无论是更好地应对突发的极端天气,还是为了以更经济的方式消纳可再生能源并降低系统整体运行成本,灵活性都已成为新型电力系统不可或缺的核心支撑能力。
根据国际能源署(IEA)的定义,灵活性是指“电力系统在应对预测或未预测的波动性和不确定性时,改变电力生产和消费的能力”。这一定义可以被清晰地拆解为两个层面:灵活性的供给来源与灵活性的需求来源。
灵活性的供给正在经历一场深刻的结构性转移,重心正逐步由发电侧转向负荷侧。传统上,世界各国在规划灵活性时,往往优先投资发电侧。例如我国大力推进的煤电灵活性改造以及热电解耦,都是典型的发电侧灵活性供给。然而,当前的趋势正不可逆转地向负荷侧和储能倾斜。在过去,受限于技术手段,负荷侧资源由于可控性差、透明度低,往往被视为单纯的应急资源。在保供压力下,它们更多被视为最后的底牌,不到万不得已不会动用。但如今,随着虚拟电厂技术的兴起以及终端电气化、智能化的双管齐下,负荷侧资源进行常态化调节的技术壁垒已基本消解。
除激活“源、荷”两端潜力之外,从空间维度扩大省间互联共济、打破省间壁垒以实现灵活性资源共享同样至关重要。加州大学圣地亚哥分校和复旦大学针对2030年华东电网的资源充裕度预测指出,若在整个华东区域打破省间壁垒,实施全区域统一经济调度,将显著提升系统的灵活性与充裕度。研究证实,在此机制下,仅需优化调度2025年的存量火电机组并适度补充其他灵活调节资源就足以保障电网的灵活、可靠运行。
灵活性的需求本质上源于电力系统的波动性与不确定性。不同于“容量”这一单一指标,灵活性的多维需求会通过调节方向、时间、空间等多个维度综合体现。系统灵活性需求来源主要可以分为以下几类:
表1 常见灵活性需求来源及其属性

注:作者基于国际可再生能源署(IRENA) 2019年报告整理。
纵观全球能源转型进程,稀缺性价值正迅速从单纯的“电能量”及“顶峰容量”向“灵活性”转移。系统灵活性不足的表象愈发显著:现货市场频繁出现持续的负电价或高电价、风光弃电;在更加严峻的情况中,供电紧张往往不再发生在传统的负荷高峰期,而是发生在净负荷曲线爬坡最为陡峭的时段。
我国在政策层面已敏锐捕捉到这一转变。2024年国家发展改革委、国家能源局发布的《关于新形势下配电网高质量发展的指导意见》以及《电力系统调节能力优化专项行动方案(2025—2027年)》等文件,均将提升系统灵活性置于核心位置。伴随着我国新型储能的高速发展,截至2025年底,全国已建成投运新型储能装机规模达到1.36亿千瓦/3.51亿千瓦时,较2024年底大幅增长84%。这一跨越式的发展表明,我国已初步具备构建新型电力系统灵活调节的硬件基础。
但总体而言,面对日益复杂的系统运行态势,现行的资源规划与市场激励设计仍有待完善。国际上普遍沿用的、仅聚焦于单一顶峰缺口的容量规划模式,已难以充分应对当前高比例新能源并网带来的灵活性挑战,必须加快向多维度需求细分、多时间跨度互补、多经营主体参与的综合性规划与新型激励设计转变。
二、灵活性需求测算
要对灵活资源进行合理激励,首要前提是建立科学、准确的需求测算体系。在这方面,欧盟近期的政策实践提供了极具价值的参考路径。欧盟在2024年颁布新法令,对电力市场的设计进行了新一轮的改革。为落实法令中有关灵活性规划的相关条款,2025年7月25日,欧盟能源监管机构合作局(ACER)正式批准通过了《灵活性需求评估方法论》(Flexibility Needs Assessment Methodology, FNA),标志着系统灵活性规划从宏观概念向具体量化执行的实质性跨越。
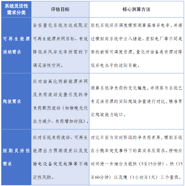
该方法论的核心贡献,在于构建了一套全欧盟区统一且具高度可比性的灵活性量化评估框架。这一框架不仅是各国制定非化石燃料灵活性目标的重要依据,更能通过清晰的数据向市场传递系统灵活性需求信号,从而引导社会资本向高价值的灵活性资源进行精准投资。为了实现这一目标,该方法论并未采用笼统的系统总量估算,而是紧密贴合电力系统的实际运行情况和系统资源预测,将灵活性需求进行了细致的场景拆解。具体而言,对于系统灵活性的测算主要聚焦于以下三大核心场景:
表2 FNA方法论中对系统灵活性的分类、目标及测算方法

该方法论从欧盟统一层面,为各成员国开展灵活性测算提供了详尽的指导原则。关于灵活性需求的具体分类标准根据不同电网需要可能有所差异,但该测算框架背后所蕴含的底层逻辑与方法论更具启发意义。
这一底层逻辑主要体现在三个层面。首先,在全局层面实现灵活性规划的统筹与方法论的标准化,避免零散、碎片的规划模式。其次,严格从灵活性的具体应用场景出发,如减少弃电、应对爬坡、预测误差及突发故障等,分类别测算各场景下的真实需求,比对系统现有可调资源总量与各类细分需求之间的差值,从而精准量化灵活性缺口。最后,在实际落实层面,将该测算结果作为引导未来资源投资以及设计市场激励机制的基准,同时确保这一体系能够与现有的电力系统综合规划流程平滑接轨,避免重复及孤立规划。
三、
深挖灵活性资源价值的建议
(一)显化灵活性价值,实现灵活性的多维精确补偿
在科学、精准地测算出系统在不同场景、时间尺度的灵活性缺口后,落实规划的下一步便是通过改革激励设计,引入与之匹配的市场交易品种,从而引导并补偿各类灵活资源去填补这些缺口。以储能为例,其具备为新型电力系统提供多重价值的潜力:它可以通过现货市场价差或峰谷电价差实现移峰填谷,在分钟至小时尺度上提供电能量价值;在毫秒至秒级尺度内,它能够提供瞬时频率稳定支撑;同时,还能为应对电能量预测偏差及净负荷剧烈变化预留快速爬坡的灵活性储备。
现有的电力市场设计在很大程度上仍沿袭基于传统火电机组物理特性建立的规则,导致储能等新型资源的灵活性价值在当前框架下难以被充分激发。目前的电能量市场出清机制主要反映特定时间段内的电能供需平衡,往往无法对机组出力的变化速率进行显性定价。在实际运行中,系统内的总发电容量可能在绝对数值上是充裕的,但如果遭遇光伏退坡叠加晚高峰导致的净负荷快速变化,而系统内又缺乏具有快速爬坡能力的灵活资源,电网调度部门就不得不紧急启动包括气电在内的成本高昂的灵活机组。面对这一情况,调度部门需要将部分经济性较好的快速爬坡资源提前预留出来(例如预留储能的向上或向下爬坡空间),待有实际需要时再合理使用其快速出力的特性。
爬坡辅助服务市场正是针对这一情形,将前期测算出的灵活性缺口转化为具体市场产品的典型案例。在国内外的电力市场规则探索中,可预测的净负荷曲线爬坡和不可预测的可再生能源波动目前通常由该服务来承担。以国内先行的山东省为例,其爬坡辅助服务市场将系统的净负荷向上及向下爬坡能力需求值,加上系统负荷预测的偏差量,共同作为该市场的总需求,并允许火电与独立储能共同参与竞价。
爬坡辅助服务虽然只是灵活性市场建设中的一个切面,但其背后的设计逻辑十分清晰:首先,基于前述的灵活性需求测算,精准识别系统中特定场景、特定时间尺度的灵活性缺口;其次,针对性地设计新型市场交易品种,将以往隐性的灵活性价值予以凸显和定价;最后,降低市场准入门槛,让各类能够提供相应灵活性的资源公平竞价、按效付费。
遵循这一“测算缺口、设计产品、引导资源”的逻辑,国际上的前沿讨论中还有许多其他针对多维灵活性需求的市场设计改革可供参考。例如:在电能量市场中适度放宽现货市场价格的上下限,以更真实的稀缺价格信号引导跨时段的灵活性调节;为应对高比例新能源并网带来的系统惯性下降问题,引入快速频率响应(Fast Frequency Response)等新型辅助服务(如澳大利亚和美国多地);在配电网侧,英国等国家正积极探索建立本地灵活性交易平台,通过市场化手段引导分布式的灵活资源缓解局部电网拥塞,从而有效减少或延缓昂贵的电网扩容投资。
(二)深度挖掘存量灵活潜力,推动各类灵活资源直接响应激励
在许多国家,受限于过渡期复杂且滞后的激励机制设计,大量灵活性资源(如新能源配建储能)仅能作为“表后(Behind-the-Meter)资产”存在。此类资源通常与已有资源共享同一个并网点与计量设备,并独立于电网全局调度,仅服务于电站减少弃风弃光等个体优化目标。这种“资源孤岛”导致了显著的浪费,使得本可提供全局灵活性的资源长期闲置。2025年2月出台的136号文正式从国家层面废除了新建项目的强制配储要求;各项专项行动方案也明确提出存量配储需实现“应调尽调”。此举在提升新型储能利用水平方面成效初显。2025年全国新型储能等效利用小时数达1195小时,较2024年提升近300小时。尽管如此,受制于市场机制的缺失,海量表后资源的调节潜力仍未被充分释放。
在激活存量配储潜力方面,美国加州独立系统运营商(CAISO)的政策实践具有一些借鉴意义。CAISO于2020年创新性地推出“共址资源模型(Co-located Resource Model)”,允许原本共用并网点的新能源电站与储能设施作为独立市场主体,分别参与电能量与各项辅助服务市场,并从区域层面通过行业规定标准化该流程。该机制不仅使得原本无法直接调度的配储“黑箱”得以变得可观测、调控,更有效打通了表后资源的市场化收益渠道,促使加州约80%的配储选择该模式接入电网。此举不仅切实改善了项目的经济性,更在2024至2025年间,通过补偿灵活性的市场交易品种,激励储能集群的大规模晚高峰放电,历史性地“反转”了加州电网的“鸭子曲线(Duck Curve)”,显著缓解了系统净负荷爬坡压力。
对于存量电站的灵活化改造,我国亟需从技术标准与市场机制双管齐下,在新型电力市场规则层面,可借鉴加州“共址模型”经验,通过制订标准化流程,加快破除身份壁垒,赋予存量配储独立参与市场的合法主体地位,允许其从原电站的单一考核中“解绑”,跨越表后直接参与现货电能量及调频、备用等辅助服务市场。最终,通过理顺价格机制与多重收益叠加,以真实的市场收益信号引导这部分海量存量资源在电网净负荷爬坡等关键节点主动响应,彻底打破“资源孤岛”,将其真正转化为支撑新型电力系统的优质灵活性资产。
(制图:李丹丹)


发表评论